Block CEO and Twitter co-founder Jack Dorsey has launched the beta version of a new decentralized peer-to-peer messaging service that runs entirely over Bluetooth.
Jack Dorsey said his weekend was spent learning about “Bluetooth mesh networks, relays, store and forward models, message encryption models, and a few other things” as he introduced Bitchat on X on Sunday.
The “Bluetooth mesh chat” system has “IRC [Internet Relay Chat] vibes,” Dorsey added, harking back to the early days of web-based messaging systems in the late 1990s.
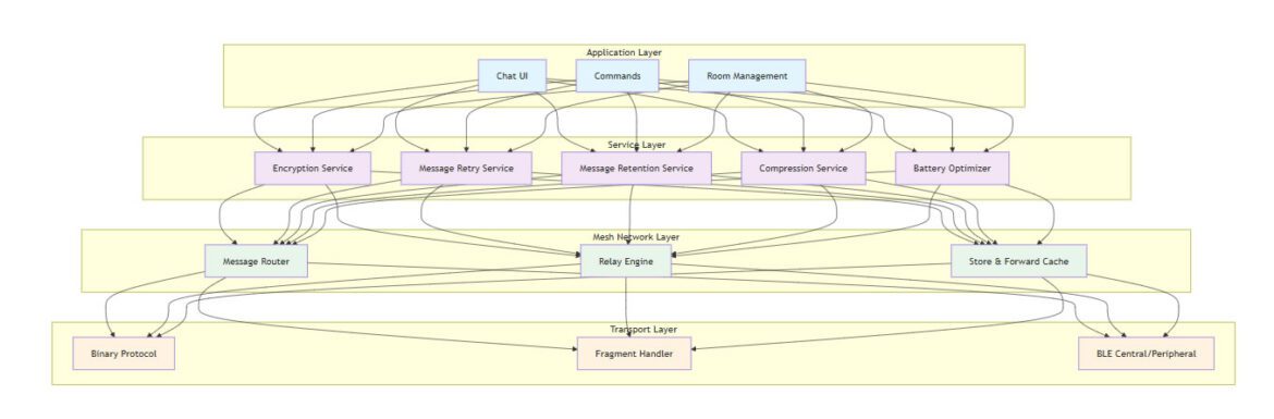
His white paper goes into more detail about Bitchat, which is a decentralized messaging application that operates over Bluetooth Low Energy (BLE) mesh networks.
“It provides ephemeral, encrypted communication without relying on internet infrastructure, making it resilient to network outages and censorship.”
Completely decentralized and private
According to the white paper, the network would be fully decentralized with no central servers, accounts, email addresses, phone numbers to register, or infrastructure dependencies.
It provides “ephemeral messaging,” whereby messages exist only in device memory by default and are not stored on a central database. There is also end-to-end encryption for an extra layer of security.
Current popular messaging applications such as WhatsApp and Messenger are run by social media giants such as Meta, which are centralized, profit-driven corporations that use personal and message data as a product.
Related: Jack Dorsey’s Block to bring Bitcoin payments to Square by 2026
Meanwhile, mesh networking enables automatic multi-hop message relaying, and room-based chat can be set up with hashtag-named group chats and optional password protection. A “store-and-forward” system caches messages for offline peers for set time periods.
In April, Cointelegraph reported that some popular social messaging apps could be spying on users, hoovering up personal information and messages.
Bluetooth relays to hop messages
Each device acts as both client and peripheral, creating a self-organizing mesh where messages can hop between devices to reach distant peers. The system uses a 30-meter Bluetooth range with bridge nodes connecting separate clusters.
Messages are encrypted based on whether they are private, in a room, or broadcast, and large messages are fragmented into smaller 500-byte chunks.
There are future plans to enable messaging over WiFi, which will increase the bandwidth for large messages.
Multiple use cases
The system has several use cases, such as conferences, protests, disaster areas, or any scenario where internet infrastructure is unavailable, unreliable, or untrusted.
The paper concluded that Bitchat demonstrates that secure, private messaging is possible without centralized infrastructure, and stated:
“By combining Bluetooth mesh networking, end-to-end encryption, and privacy-preserving protocols, Bitchat provides resilient communication that works anywhere people gather, regardless of internet availability.”
Dorsey is no stranger to messaging protocols, having served as the CEO of Twitter while founding the decentralized social messaging platform Bluesky in 2019. He left the Bluesky board without explanation in May 2024.
Related: Dogecoin set for rebound? Ripple eyes US banking license: Hodler’s Digest
